2025/12/21周末舆情热度(附:图解各热点题材概念)
⚠️ 风险提示:本站内容来源于互联网,不代表平台观点,请独立判断和决策,市场有风险,据此操作风险自担。
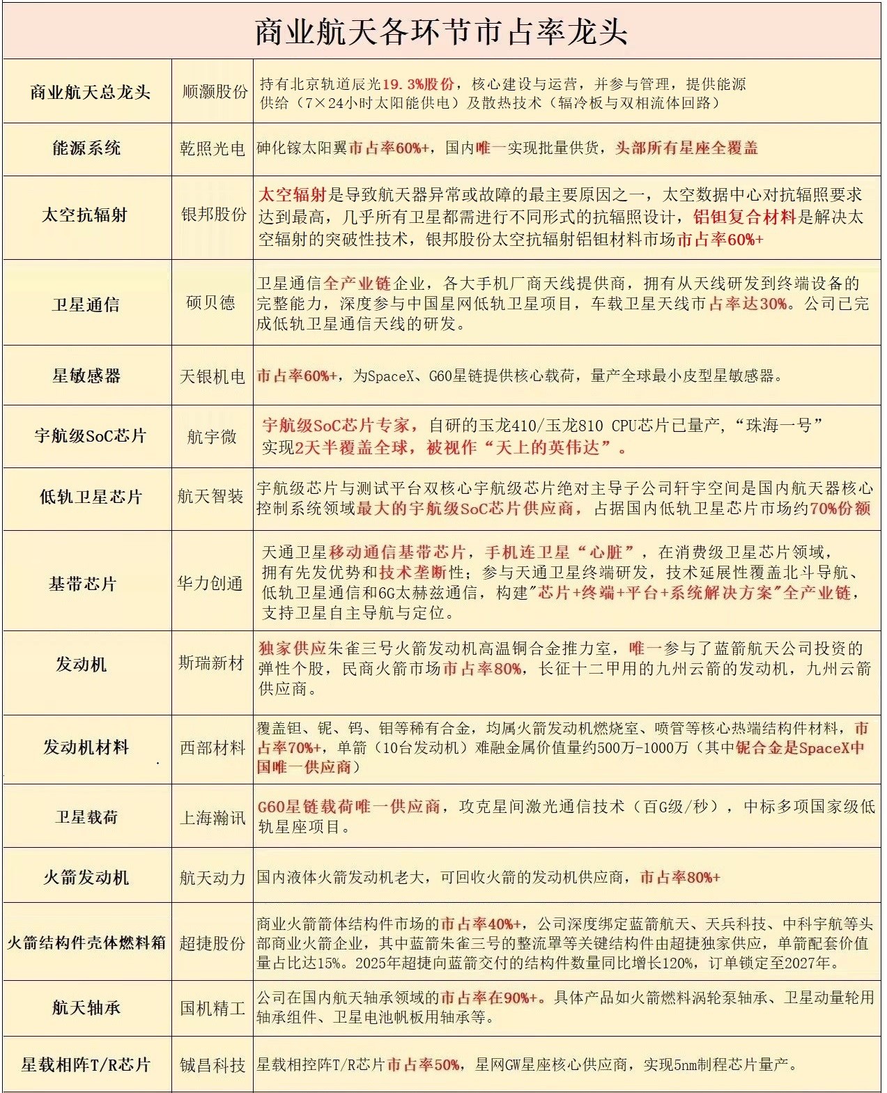
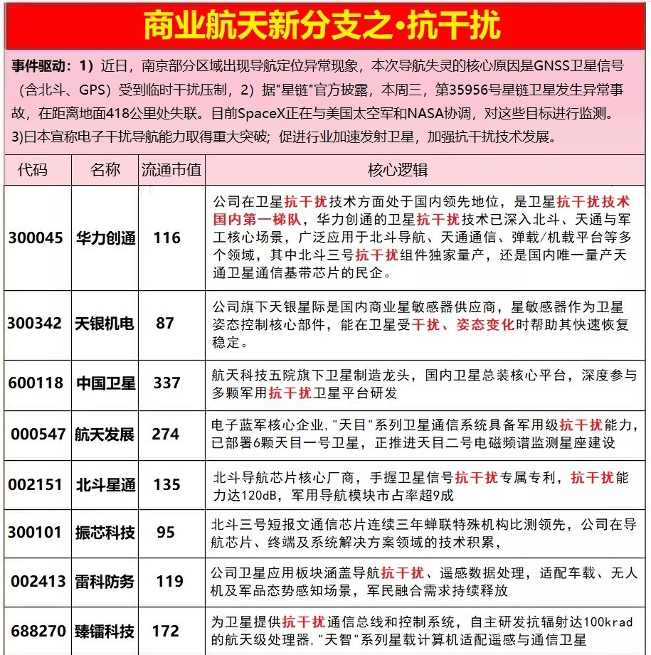
① 商业航天核心逻辑:SpaceX确认计划于2026年完成IPO,市场关注度提升;国内南京导航集体失灵事件,凸显加强卫星星座建设与抗干扰技术的紧迫性,加速行业自主发展。核心企业:顺灏股份、银邦股份、再升科技、华力创通、航天电子、乾照光电、西部材料。② 国产替代/光刻机核心逻辑:“十五五”规划强调科技自立自强,设备材料国产替代加速;据外媒报道,国产EUV光刻机在深圳测试,产业链发展有望进一步提速 ...
① 商业航天
- 核心逻辑:SpaceX确认计划于2026年完成IPO,市场关注度提升;国内南京导航集体失灵事件,凸显加强卫星星座建设与抗干扰技术的紧迫性,加速行业自主发展。
- 核心企业:顺灏股份、银邦股份、再升科技、华力创通、航天电子、乾照光电、西部材料。
② 国产替代/光刻机
- 核心逻辑:“十五五”规划强调科技自立自强,设备材料国产替代加速;据外媒报道,国产EUV光刻机在深圳测试,产业链发展有望进一步提速。
- 核心企业:利和兴、奥普光电、电气风电、新莱应材、张江高科、摩尔线程、寒武纪。
③ 大消费
- 核心逻辑:商务部再次强调大力提振消费,将扩大优质商品与服务供给、释放服务消费潜力作为工作重点,推动消费市场持续复苏。
- 核心企业:万事利、百大集团、九牧王、庄园牧场、上海九百、西王食品、新华都、海南发展。
④ 泛AI
- 核心逻辑:智谱华章披露招股书,拟赴港冲刺“全球大模型第一股”;蚂蚁集团旗下AI健康应用“蚂蚁阿福”发布后下载量激增,AI应用落地与商业化进程受关注。
- 核心企业:利和兴、银邦股份、长盈精密、万事利、航宇微、华力创通、英维克(泛AI);鹭燕医药、佛慈制药、海南海药、华人健康、美年健康(蚂蚁阿福)。
⑤ 无人驾驶/高压快充
- 核心逻辑:小米汽车获得L3级自动驾驶路测牌照;发改委等四部门发布文件推动大功率充电设施建设,明确到2027年底力争全国超10万台,政策与产业进展共同驱动。
- 核心企业:浙江世宝、利和兴、华力创通、路畅科技、索菱股份、万集科技、威帝股份、豪恩汽电。
⑥ 机器人
- 核心逻辑:宇树机器人亮相王力宏演唱会引发关注,马斯克公开称赞;产业层面人形机器人量产路径趋于清晰,机构建议关注产业链布局机会。
- 核心企业:长盈精密、利和兴、广宇集团、大连重工、科森科技、国机精工、品茗股份。









🏷️ 周末舆情
❤️🔥 喜欢: 858
风险提示:本平台信息来源于大数据及网络,包括AI及网友发布,内容不完全属实。仅供学习研究,不构成投资依据,请投资者注意风险,据此交易盈亏自负。
相关舆情
-
市场概述美股在芯片股与银行股带动下反弹,三大股指结束两连跌。台积电财报超预期且资本开支计划强劲,提振芯片股情绪,芯片指数收涨近2%,台积电美股涨超4%创历史新高,英伟达涨超2%。银行股强势回暖,高盛、摩根士丹利财报亮眼,分别涨4.6%和近6%。美债收益率在失业 ...📅 2026-01-16 08:44:08 🔥 1,288 ❤️🔥 喜欢: 622 🏷️ 早报
-
市场概述美股核心CPI通胀放缓未能提振市场,三大股指盘中转跌,标普500和道指从纪录高位回落。银行股拖累大盘,金融板块跌近2%,摩根大通跌超4%,Visa跌超4%。科技股表现分化,谷歌涨超1%、连续四日创历史新高,芯片股走强,AMD涨超6%,英特尔涨超7%。美 ...📅 2026-01-14 08:51:04 🔥 1,380 ❤️🔥 喜欢: 678 🏷️ 早报
-
市场概述美股在非农数据后延续涨势,标普500指数再创历史新高,科技股领涨;A股放量上攻,沪指站上4100点。地缘紧张局势助推避险资产,黄金重回4500美元,原油连续上涨。国内政策聚焦产业升级与科技自立,AI、商业航天等新质生产力板块持续活跃。要闻中美科技与地缘 ...📅 2026-01-12 08:55:38 🔥 1,370 ❤️🔥 喜欢: 674 🏷️ 早报
最新发布优选案例
-
🔥102热度趋势策略突破期
-
🔥100热度主力锁仓 试盘洗盘突破期
-
🔥100热度洗盘3C 试盘承接洗盘期
-
🔥102热度主力锁仓 趋势策略试盘期
-
🔥102热度主力锁仓 趋势策略突破期
-
🔥104热度主力锁仓 趋势策略突破期
-
🔥104热度主力锁仓 趋势策略试盘期
-
🔥108热度主力锁仓 波段策略趋势锁仓
-
🔥108热度主力锁仓 波段策略趋势锁仓
-
🔥122热度波段策略 趋势策略突破期
-
🔥124热度波段策略 趋势策略建仓期
-
🔥124热度主力锁仓 波段策略试盘期
-
🔥126热度趋势策略突破期
-
🔥124热度主力锁仓 试盘承接试盘期
-
乐*** V🔥122热度波段策略突破期
评论