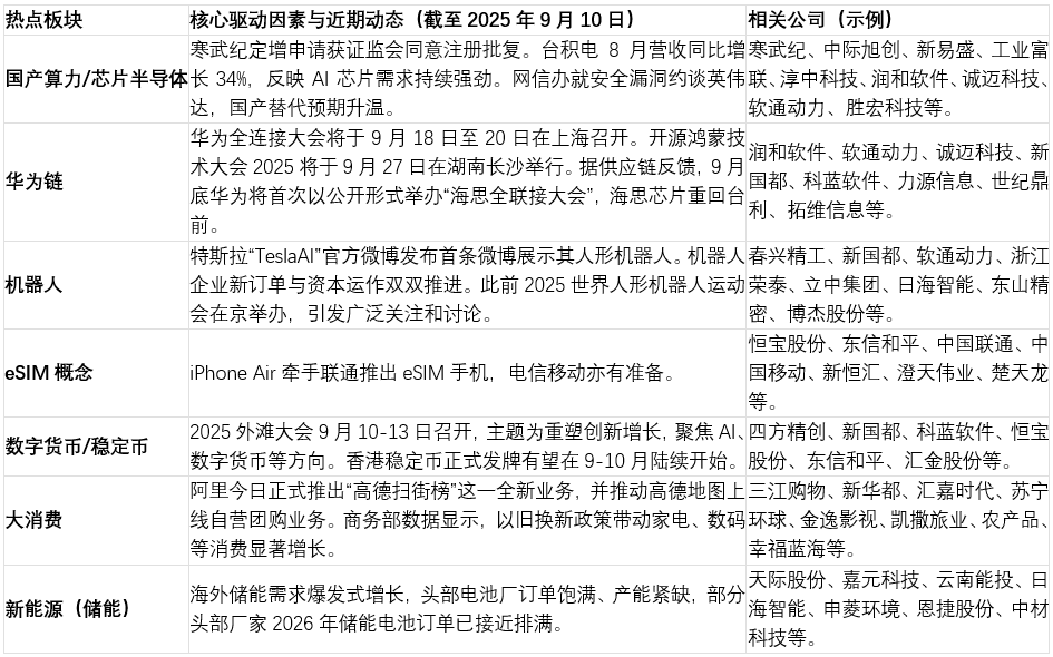
2025/09/10周三舆情热度(附:图解各热点题材概念)
①国产算力/芯片半导体-寒武纪定增申请获证监会同意注册批复,台积电8月营收大增34% ,AI芯片需求持续强劲;(淳中科技 、 润和软件, 诚迈科技、软通动力、胜宏科技、工业富联、新易盛、中际旭创、寒武纪等)
②华为链-华为全连接大会9月18日至20日将在上海召开;开源鸿蒙技术大会025将于9月27日在湖南长沙国际会议中心举行;据供应链反馈,9月底华为将首次以公开形式举办“海思全联接大会”对比去年临时改为闭门会议,本次核心区别在于海思芯片重回台前。(润和软件,软通动力、诚迈科技,新国都、 科蓝软件、力源信息、世纪鼎利、拓维信息等)
③机器人-近期机器人行业催化不断, 特斯“TeslaAI”官方微博发布首条微博展示其人形机器人;机器人企业新订单与资本运作双双推进;( 春兴精工、新国都、软通动力、浙江荣泰、立中集团、日海智能、东山精密、博杰股份等)
④eSIM概念-iPhone Air牵手联通推出eSIM手机!电信移动亦有准备;(恒宝股份、东信和平、中国联通、中国移动、新恒汇、澄天伟业、楚天龙等)
⑤数字货币/稳定币-2025外滩大会9月10-13日召开,主题为重塑创新增长,聚焦AI、数字货币等方向;稳定币作为价值转移工具用于跨境支付时,确需中请由香港海关颁发的 MSO(金钱服务经营者)牌照,香港稳定币正式发牌有望在9-10月陆续开始;(四方精创、新国都、 科蓝软件、恒宝股份、 东信和平、汇金股份 等)
⑥大消费-阿里今日正式推出 “高德扫街榜” 这一全新业务”,并推动高德地图上线自营团购业务;(三江购物、新华都、汇嘉时代、苏宁环球、金逸影视、凯撒旅业、农产品、幸福蓝海等)
⑦新能源-今年以来,海外储能需求爆发式增长,头部电池厂订单饱满、产能紧缺,部分头部厂家2026年储能电池订单已接近排满;(天际股份、嘉元科技、云南能投、日海智能 、申菱环境、恩捷股份、中材科技等)

相关舆情
-
美股盘前要闻梳理一、市场核心动态股指期货:三大指数期货全线上涨,科技股情绪高涨。道指期货:+2.64%标普500期货:+2.63%纳斯达克100期货:+3.43%(领涨)商品市场:油价重挫,金银大涨,呈现典型的避险与地缘担忧交织格局。原油暴跌:WTI原油 -1 ...📅 2026-04-08 23:19:04 🔥 1,521 ❤️🔥 喜欢: 772 🏷️ 盘面信息
-
伊朗局势要点追踪-260407-关注特朗普是否打击伊朗设施1.伊朗回拒了新协议美伊通过巴基斯坦传递了一份新协议,该协议分为两个阶段:1)先停火45天,同时海峡开放;2)再用15-20天时间谈判,达成全面协议,内容包括:伊朗弃核、解除所有对伊制裁和伊朗被冻结资产 ...📅 2026-04-07 19:57:56 🔥 1,461 ❤️🔥 喜欢: 728 🏷️ 政策信息
-
今日券商晨会上,中信证券认为,配置要逐步缩圈,聚焦在中国优势制造;中金公司认为,关注高油价下受益股;华泰证券认为,“春假+清明”假期提振出游需求。中信证券:配置要逐步缩圈 聚焦在中国优势制造预计战争在本月临近尾声,但霍尔木兹海峡“武器化”以及供应链间歇性扰动的 ...📅 2026-04-07 08:50:00 🔥 1,426 ❤️🔥 喜欢: 710 🏷️ 盘面信息
最新发布优选
-
🔥102热度洗盘2C 试盘承接换手期
-
🔥102热度主力锁仓 波段策略突破期
-
🔥108热度主力锁仓 试盘洗盘试盘期
-
🔥106热度主力锁仓 试盘洗盘试盘期
-
🔥108热度主力锁仓 趋势策略趋势锁仓
-
🔥108热度主力锁仓 趋势策略试盘期
-
🔥108热度趋势策略 试盘洗盘试盘期
-
🔥108热度SN+Y战法 洗盘3C控盘期
-
🔥108热度波段策略 试盘承接突破期
-
🔥108热度波段策略 试盘洗盘突破期
-
🔥112热度波段策略 试盘承接试盘期
-
🔥110热度波段策略突破期
-
🔥112热度主力锁仓突破期
-
🔥112热度主力锁仓 试盘洗盘试盘期
-
🔥114热度波段策略 试盘承接试盘期