2025/12/14周末舆情热度(附:图解各热点题材概念)
⚠️ 风险提示:本站内容来源于互联网,不代表平台观点,请独立判断和决策,市场有风险,据此操作风险自担。
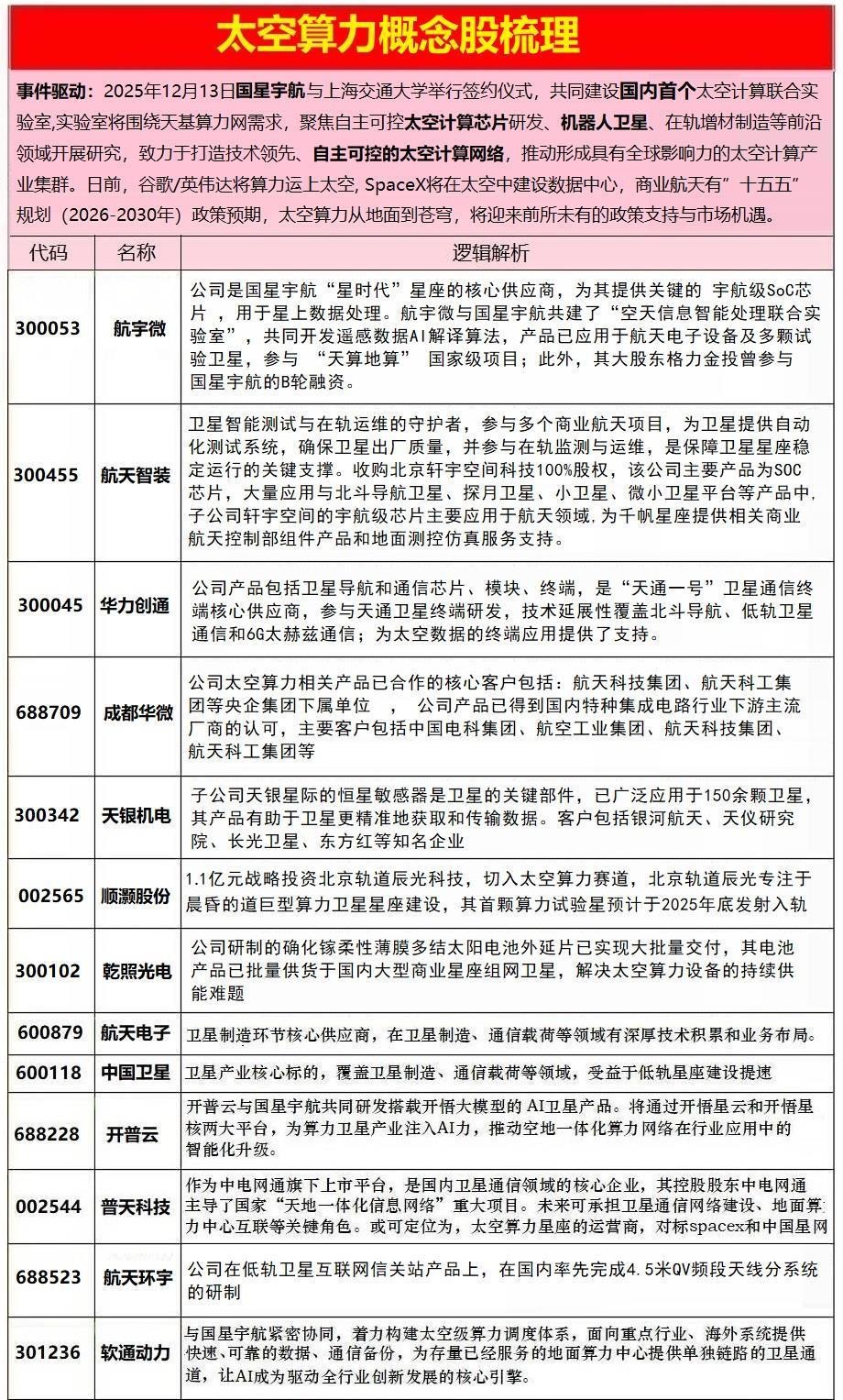
① 商业航天核心逻辑:国内首个太空计算实验室成立,聚焦天基算力网建设需求;SpaceX确认2026年IPO计划,估值半年翻倍至8000亿美元,有望创全球最大IPO;工信部明确将加快卫星互联网建设发展。核心企业:航宇微、航天智装、弘信电子、华力创通、成都华微、再升科技、顺灏股份、航天动力、航天机电。② 能源强国/核聚变核心逻辑:经济工作会议首次提出“能源强国”目标,强调智能电网、核聚变、氢能源等 ...
① 商业航天
- 核心逻辑:国内首个太空计算实验室成立,聚焦天基算力网建设需求;SpaceX确认2026年IPO计划,估值半年翻倍至8000亿美元,有望创全球最大IPO;工信部明确将加快卫星互联网建设发展。
- 核心企业:航宇微、航天智装、弘信电子、华力创通、成都华微、再升科技、顺灏股份、航天动力、航天机电。
② 能源强国/核聚变
- 核心逻辑:经济工作会议首次提出“能源强国”目标,强调智能电网、核聚变、氢能源等方向;英伟达将于下周举办“缺电”主题峰会,关注能源与算力协同。
- 核心企业:国机重装、中国一重、雪人股份、安泰科技、中洲特材、中国核建(核聚变);泰永长征、华菱线缆、通光线缆、博实股份、中国西电、南网数字科技(智能电网)。
③ 机器人
- 核心逻辑:宇树科技推出人形机器人应用商店,支持用户下载动作预设;广东“十五五”规划建议提出将“人工智能+机器人”打造为高技术、高成长产业集群。
- 核心企业:长盈精密、利和兴、弘信电子、航宇微、成都华微、三花智控、东山精密。
④ 两岸融合
- 核心逻辑:中央与地方持续出台政策探索海峡两岸融合发展新路径,海南自贸港封关进入倒计时,区域主题关注度维持高位。
- 核心企业:平潭发展、弘信电子、雪人股份、中能电气、龙洲股份、九牧王、太阳电缆。
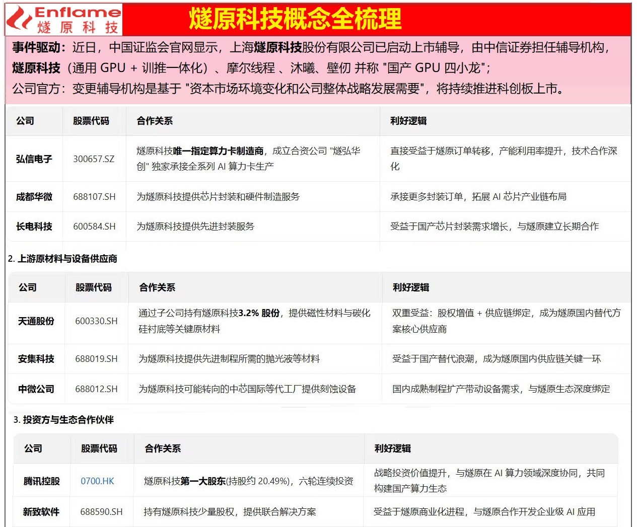
⑤ 国产替代/存储芯片
- 核心逻辑:官方媒体强调技术封锁倒逼自主创新;美官员称中国力挺国产半导体,不采购英伟达H200;SK海力士内部分析指出内存供应紧张或持续至2028年。
- 核心企业:利和兴、航天智装、成都华微、航宇微、弘信电子、新莱应材、寒武纪、摩尔线程。
⑥ 大消费
- 核心逻辑:茅台部分产品限量涨价且市场断货,显示高端消费韧性;全国零售业创新发展大会在京召开,提出将零售业作为培育内需、做强国内大循环的关键着力点。
- 核心企业:中源家居、百大集团、建霖家居、中锐股份、凤竹纺织、九牧王。







🏷️ 周末舆情
❤️🔥 喜欢: 1056
风险提示:本平台信息来源于大数据及网络,包括AI及网友发布,内容不完全属实。仅供学习研究,不构成投资依据,请投资者注意风险,据此交易盈亏自负。
相关舆情
-
OpenAI 完成了以7,300亿美元估值筹集1,100亿美元的融资融资规模与估值:OpenAI 已完成一轮高达 1100亿美元 的融资。此轮融资对 OpenAI 的估值定为 7300亿美元(投前估值)。这是 ChatGPT 制造商迄今为止最大的一轮融资。主 ...📅 2026-03-01 14:44:22 🔥 1,373 ❤️🔥 喜欢: 676 🏷️ 无标签
-
2026年2月27日市场复盘一、 核心宏观定调:一手托底,一手降温宽松信号明确:政治局会议重申“积极财政+宽松货币”,为市场提供了坚实的政策底,尤其利好顺周期与成长板块。汇率干预启动:央行下调远期售汇风险准备金率至零,旨在为快速升值的人民币降温。此举短期利好出 ...📅 2026-02-28 08:00:29 🔥 1,586 ❤️🔥 喜欢: 786 🏷️ 收评
-
2026年2月24日盘面总结一、市场表现概览A股马年开门红:三大指数全线收涨,油气化工、电网设备板块领涨。美股承压:受三重因素影响出现下跌,科技股表现疲软。港股跟跌:受美股情绪传染出现下挫,但估值已处合理区间。二、核心驱动因素1. 关税政策变动特朗普关税政策受 ...📅 2026-02-25 08:41:54 🔥 1,846 ❤️🔥 喜欢: 950 🏷️ 盘面信息
最新发布优选
-
🔥102热度波段策略试盘期
-
有*** S🔥104热度趋势策略突破期
-
🔥112热度洗盘3C洗盘期
-
🔥120热度回马枪 波段策略试盘期
-
🔥122热度洗盘2C 主力锁仓洗盘期
-
🔥122热度回马枪 洗盘2C洗盘期
-
🔥122热度主力锁仓 趋势策略趋势锁仓
-
🔥126热度主力锁仓 趋势策略趋势锁仓
-
🔥122热度回马枪 波段策略试盘期
-
🔥128热度主力锁仓 波段策略突破期
-
🔥126热度波段策略 趋势策略突破期
-
中*** S🔥132热度波段策略 32号位换手期
-
三*** S🔥132热度趋势策略 32号位换手期
-
🔥130热度回马枪 试盘承接试盘期
-
🔥128热度波段策略 试盘承接试盘期
有话要说