2025/11/23周末舆情热度(附:图解各热点题材概念)
⚠️ 风险提示:本站内容来源于互联网,不代表平台观点,请独立判断和决策,市场有风险,据此操作风险自担。
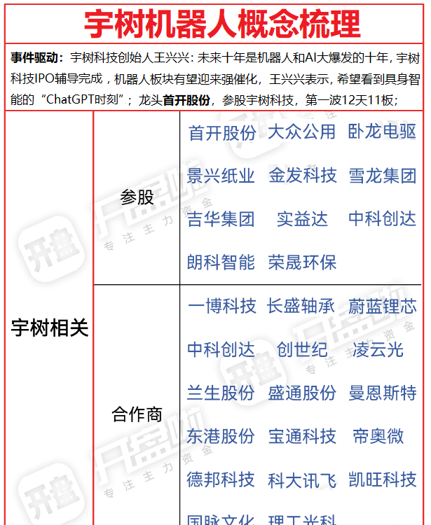
① AI应用 / 谷歌生态核心逻辑:谷歌Gemini 3.0有望本周发布,同步推出自研最强AI芯片,市场关注OCS(光交换)等技术创新带来的产业链机会。核心企业:艾布鲁、榕基软件、青云科技、利和兴、一博科技、特发信息、万兴科技(AI应用);赛微电子、郑中设计、久其软件、视觉中国、易点天下、腾景科技、德科立(谷歌生态)。② 机器人核心逻辑:宇树科技完成上市辅导,机器人生态链关注度提升;广东提出开 ...
① AI应用 / 谷歌生态
- 核心逻辑:谷歌Gemini 3.0有望本周发布,同步推出自研最强AI芯片,市场关注OCS(光交换)等技术创新带来的产业链机会。
- 核心企业:艾布鲁、榕基软件、青云科技、利和兴、一博科技、特发信息、万兴科技(AI应用);赛微电子、郑中设计、久其软件、视觉中国、易点天下、腾景科技、德科立(谷歌生态)。
② 机器人
- 核心逻辑:宇树科技完成上市辅导,机器人生态链关注度提升;广东提出开展“人工智能+”“机器人+”行动,推动产业创新发展。
- 核心企业:首开股份、长盈精密、利和兴、拓斯达、一博科技、大众公用、实达集团、中大力德。
③ 两岸融合 / 海南自贸
- 核心逻辑:中央与地方密集出台政策探索两岸融合发展新路径;海南自贸港全岛封关进入冲刺阶段,定于12月18日正式启动。
- 核心企业:榕基软件、实达集团、南侨食品、南方路机、新华都、海鸥住工(两岸融合);海南海药、罗牛山、海南矿业、海德股份、海南瑞泽、海南橡胶、海峡股份、海南机场(海南自贸)。
④ 国产算力
- 核心逻辑:马斯克指出当前AI发展瓶颈在于算力与电力;华为发布Flex:ai容器技术,实现单卡多负载,提升算力资源利用效率。
- 核心企业:艾布鲁、赛微电子、青云科技、利和兴、一博科技、贵广网络、特发信息。
⑤ 地产链
- 核心逻辑:北京“十五五”期间将从四方面推动城市更新;市场传闻称中国正考虑新一轮房地产支持政策,包括购房贷款贴息等选项。
- 核心企业:首开股份、财信发展、好莱客、郑中设计、世联行、三六五网、我爱我家。










🏷️ 周末舆情
❤️🔥 喜欢: 1158
风险提示:本平台信息来源于大数据及网络,包括AI及网友发布,内容不完全属实。仅供学习研究,不构成投资依据,请投资者注意风险,据此交易盈亏自负。
相关舆情
-
2026年4月13日 周一舆情热度复盘今日市场情绪高涨,资金主要围绕“AI算力硬件”与“锂电资源”两大核心主线展开。你梳理的这六大方向逻辑清晰,且均有明确的事件驱动,以下是基于市场公开信息的深度拆解与验证:1. 算力/液冷:供给瓶颈与散热刚需核心逻辑:摩根士丹 ...📅 2026-04-13 19:59:13 🔥 1,796 ❤️🔥 喜欢: 934 🏷️ 盘面信息
-
美伊谈判三大症结曝光,分歧集中于霍尔木兹海峡控制权、浓缩铀及资金解冻据美国《纽约时报》4月12日援引两名知情伊朗官员的报道,当前美伊谈判存在三个主要症结,包括霍尔木兹海峡重新开放、浓缩铀问题以及伊朗海外资产解冻。关键争议点详述:1. 霍尔木兹海峡控制权美方要求 ...📅 2026-04-12 20:01:49 🔥 1,478 ❤️🔥 喜欢: 738 🏷️ 政策信息
-
财经要闻简报 2026年4月12日一、宏观与政策1. 两岸关系中共中央台办发布十项促进两岸交流合作政策措施,涵盖建立国共两党常态化沟通机制、推动全面恢复两岸空中客运直航、支持福建沿海与金门马祖“四通” 等内容。2. 经济与外交李强主持召开经济形势专家和企业 ...📅 2026-04-12 20:01:05 🔥 1,573 ❤️🔥 喜欢: 800 🏷️ 盘面信息
最新发布优选
-
🔥100热度主力锁仓 趋势策略突破期
-
🔥100热度主力锁仓 试盘洗盘试盘期
-
🔥104热度回马枪 主力锁仓拉升期
-
🔥104热度主力锁仓 波段策略拉升期
-
🔥104热度主力锁仓 波段策略突破期
-
🔥104热度回马枪 波段策略突破期
-
博*** S板🔥106热度回马枪突破期
-
🔥108热度试盘洗盘洗盘期
-
🔥108热度主力锁仓 趋势策略突破期
-
🔥108热度主力锁仓 趋势策略突破期
-
🔥116热度回马枪 试盘洗盘试盘期
-
🔥116热度SN+Y战法 主力锁仓试盘期
-
🔥116热度回马枪 波段策略突破期
-
🔥118热度主力锁仓 波段策略突破期
-
🔥118热度洗盘3C 主力锁仓试盘期