2025/10/12周末舆情热度(附:图解各热点题材概念)
⚠️ 风险提示:本站内容来源于互联网,不代表平台观点,请独立判断和决策,市场有风险,据此操作风险自担。
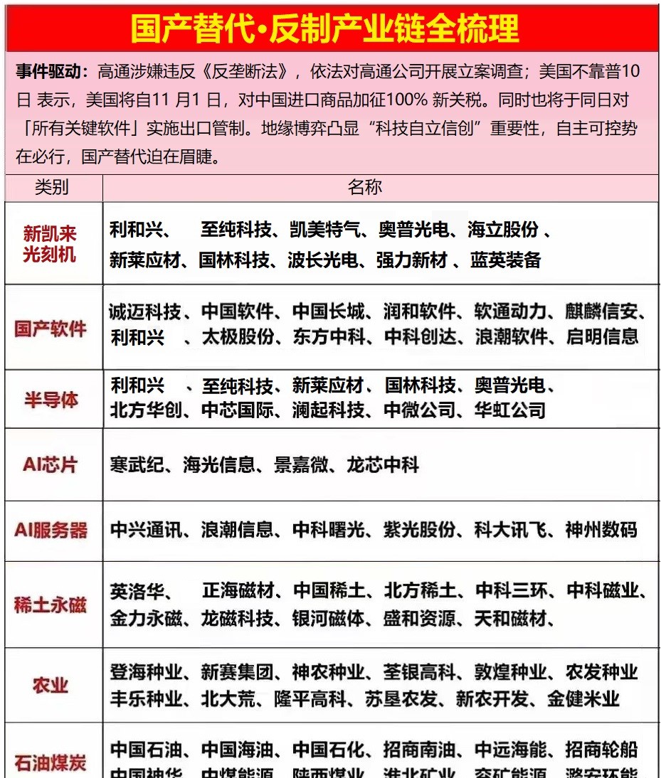
① 国产替代/自主可控核心逻辑:高通涉嫌违反《反垄断法》被立案调查;美方计划自11月1日起对中国进口商品加征100%新关税,并对“所有关键软件”实施出口管制。地缘博弈持续凸显科技自立与信创产业链自主可控的紧迫性。核心企业:诚迈科技、利和兴、至纯科技、新莱应材、国林科技、中国软件、中兴通讯(国产替代);中国稀土、英洛华、北方稀土、天和磁材、彤程新材、中农立华、华英农业(反制方向)。② ...
① 国产替代/自主可控
- 核心逻辑:高通涉嫌违反《反垄断法》被立案调查;美方计划自11月1日起对中国进口商品加征100%新关税,并对“所有关键软件”实施出口管制。地缘博弈持续凸显科技自立与信创产业链自主可控的紧迫性。
- 核心企业:诚迈科技、利和兴、至纯科技、新莱应材、国林科技、中国软件、中兴通讯(国产替代);中国稀土、英洛华、北方稀土、天和磁材、彤程新材、中农立华、华英农业(反制方向)。
② 新凯来产业链
- 核心逻辑:第二届湾区半导体产业生态博览会(湾芯展2025)将于10月15–17日在深圳举办,芯片设备企业新凯来确认参展并将发布重磅新品,市场关注其产品与技术突破。
- 核心企业:利和兴、至纯科技、新莱应材、国林科技、凯美特气、奥普光电、波长光电。
③ 核聚变
- 核心逻辑:中国核聚变装置BEST建设取得关键进展,目标在2030年实现聚变发电;上海正推动成立中国聚变能源有限公司,产业进程有望提速。
- 核心企业:合锻智能、哈焊华通、中州特材、中核科技、安泰科技、中国核建、融发核电。
④ 十五五规划前瞻
- 核心逻辑:2025年为“十五五”规划谋划关键年,四中全会定于10月20–23日召开,人工智能、集成电路、6G通信、量子信息等前沿科技领域为重点方向。
- 核心企业:利和兴、诚迈科技、至纯科技、新莱应材、国林科技、国盾量子、中国移动。
⑤ 长鑫存储产业链
- 核心逻辑:长鑫科技IPO辅导状态已变更为“辅导验收”,市场关注其上市进程及对国内存储芯片产业链的带动效应。
- 核心企业:合肥城建、至纯科技、新莱应材、通富微电、深科技。
⑥ 算力基础设施
- 核心逻辑:工信部等七部门发文加强新型信息基础设施建设,明确按需布局算力基础设施,推动算力与行业应用深度融合。
- 核心企业:利和兴、初灵信息、东方材料、恒润股份、安诺其、浪潮信息。
⑦ 生肖马概念
- 核心逻辑:A股历来存在生肖主题炒作惯性,临近年末,与生肖“马”相关企业关注度提升。
- 核心企业:福龙马、德马科技、玉龙股份(原名玉马科技)、万里马、神马电力、神马股份、金马游乐。








🏷️ 周末舆情
❤️🔥 喜欢: 1456
风险提示:本平台信息来源于大数据及网络,包括AI及网友发布,内容不完全属实。仅供学习研究,不构成投资依据,请投资者注意风险,据此交易盈亏自负。
相关舆情
-
2026年4月13日 周一舆情热度复盘今日市场情绪高涨,资金主要围绕“AI算力硬件”与“锂电资源”两大核心主线展开。你梳理的这六大方向逻辑清晰,且均有明确的事件驱动,以下是基于市场公开信息的深度拆解与验证:1. 算力/液冷:供给瓶颈与散热刚需核心逻辑:摩根士丹 ...📅 2026-04-13 19:59:13 🔥 1,796 ❤️🔥 喜欢: 934 🏷️ 盘面信息
-
美伊谈判三大症结曝光,分歧集中于霍尔木兹海峡控制权、浓缩铀及资金解冻据美国《纽约时报》4月12日援引两名知情伊朗官员的报道,当前美伊谈判存在三个主要症结,包括霍尔木兹海峡重新开放、浓缩铀问题以及伊朗海外资产解冻。关键争议点详述:1. 霍尔木兹海峡控制权美方要求 ...📅 2026-04-12 20:01:49 🔥 1,478 ❤️🔥 喜欢: 738 🏷️ 政策信息
-
财经要闻简报 2026年4月12日一、宏观与政策1. 两岸关系中共中央台办发布十项促进两岸交流合作政策措施,涵盖建立国共两党常态化沟通机制、推动全面恢复两岸空中客运直航、支持福建沿海与金门马祖“四通” 等内容。2. 经济与外交李强主持召开经济形势专家和企业 ...📅 2026-04-12 20:01:05 🔥 1,573 ❤️🔥 喜欢: 800 🏷️ 盘面信息
最新发布优选
-
🔥100热度主力锁仓 趋势策略突破期
-
🔥100热度主力锁仓 试盘洗盘试盘期
-
🔥104热度回马枪 主力锁仓拉升期
-
🔥104热度主力锁仓 波段策略拉升期
-
🔥104热度主力锁仓 波段策略突破期
-
🔥104热度回马枪 波段策略突破期
-
博*** S板🔥106热度回马枪突破期
-
🔥108热度试盘洗盘洗盘期
-
🔥108热度主力锁仓 趋势策略突破期
-
🔥108热度主力锁仓 趋势策略突破期
-
🔥116热度回马枪 试盘洗盘试盘期
-
🔥116热度SN+Y战法 主力锁仓试盘期
-
🔥116热度回马枪 波段策略突破期
-
🔥118热度主力锁仓 波段策略突破期
-
🔥118热度洗盘3C 主力锁仓试盘期