2025/10/08假期舆情热度(附:图解各热点题材概念)
⚠️ 风险提示:本站内容来源于互联网,不代表平台观点,请独立判断和决策,市场有风险,据此操作风险自担。
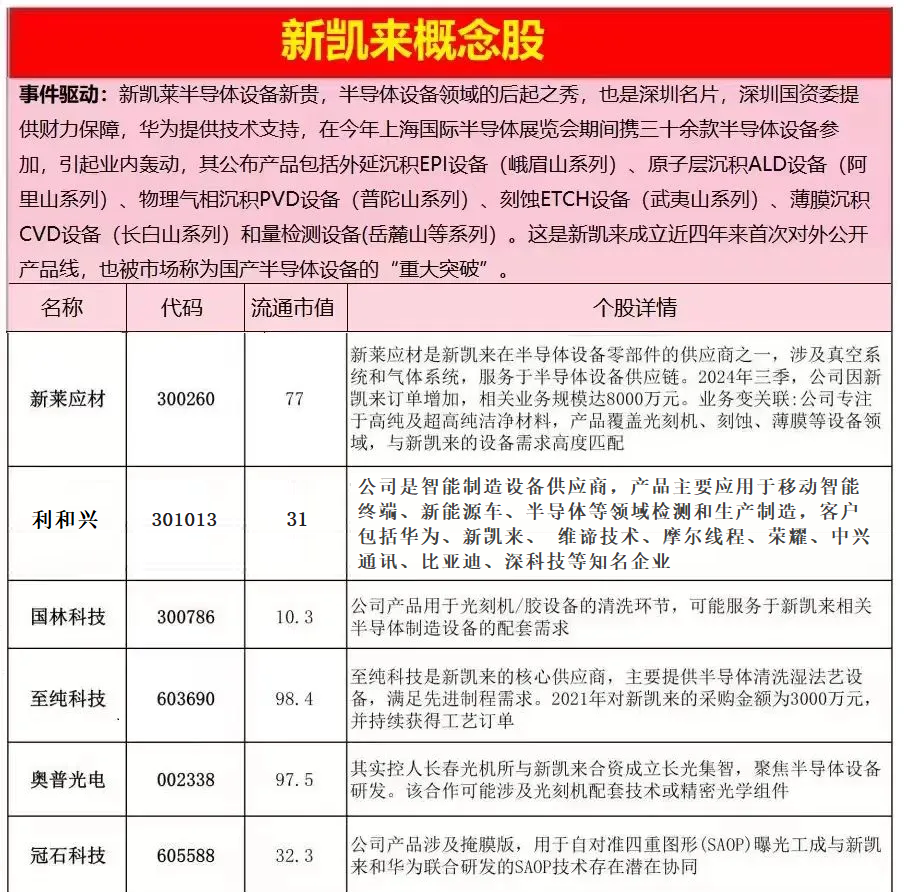
① 自主可控 / AMD 产业链核心逻辑:A股科技板块市值占比突破25%,资本市场“含科量”持续提升;AMD股价大幅上涨,市场关注全球芯片行业景气拐点。核心企业:新莱应材、硕贝德、台基股份、晶合集成、利和兴、上海合晶、盛美上海(自主可控);通富微电、锐捷网络、海光信息、景旺电子、中电港、芯原股份(AMD合作链)。② 泛AI / 国产算力核心逻辑:OpenAI与AMD达成芯片供应协 ...
① 自主可控 / AMD 产业链
- 核心逻辑:A股科技板块市值占比突破25%,资本市场“含科量”持续提升;AMD股价大幅上涨,市场关注全球芯片行业景气拐点。
- 核心企业:新莱应材、硕贝德、台基股份、晶合集成、利和兴、上海合晶、盛美上海(自主可控);通富微电、锐捷网络、海光信息、景旺电子、中电港、芯原股份(AMD合作链)。
② 泛AI / 国产算力
- 核心逻辑:OpenAI与AMD达成芯片供应协议,并获最多10%持股选择权;OpenAI推出AgentKit,降低AI智能体开发门槛。
- 核心企业:利和兴、新莱应材、台基股份、恒为科技、云天励飞、中辰股份、东芯股份。
③ 十五五规划前瞻
- 核心逻辑:2025年为“十五五”规划谋划关键年,相关会议将于10月20–23日召开,6G、量子信息、人工智能、集成电路等科技前沿领域受关注。
- 核心企业:硕贝德、新莱应材、台基股份、晶合集成、利和兴、建发致新。
④ 机器人
- 核心逻辑:国内首家机器人商店开业,Figure公司宣布“Figure 03”人形机器人将于10月9日亮相,国产机器人证券化进程有望加速。
- 核心企业:利和兴、富临精工、硕贝德、品茗科技、锦富技术、华宏科技、冀凯股份、渤海汽车。
⑤ 存储芯片
- 核心逻辑:存储行业或迎“超级周期”,三星、海力士加入微软“星际之门”项目;高盛指出OpenAI先进模型需每月90万片DRAM晶圆产能支撑。
- 核心企业:台基股份、江波龙、深科技、佰维存储、乐鑫科技。
⑥ 量子科技
- 核心逻辑:2025年诺贝尔物理学奖授予量子领域突破,宏观量子隧道效应与能量量子化获认可,量子革命产业化进程有望提速。
- 核心企业:晶合集成、国盾量子、国芯科技、三未信安、科大讯飞、西部超导。
⑦ 充电桩 / 固态电池
- 核心逻辑:深圳推进“超充之城2.0”建设,目标实现“充电5分钟,行驶百公里”;我国全固态金属锂电池界面技术获突破。
- 核心企业:中电鑫龙、硕贝德、台基股份、利和兴、动力源、海博思创、盛弘股份、永贵电器(充电桩);德方纳米、湖南裕能、丰山集团、天际股份、国光电器、华友钴业、亿纬锂能(固态电池)。






🏷️ 人工智能, 机器人, 存储芯片
❤️🔥 喜欢: 1476
风险提示:本平台信息来源于大数据及网络,包括AI及网友发布,内容不完全属实。仅供学习研究,不构成投资依据,请投资者注意风险,据此交易盈亏自负。
相关舆情
-
SMM(上海有色网)关于锂电池消费税调整传闻的调研结果,可从当前政策现状、传闻真实性、潜在影响及后续关注重点四个维度进行分析:1. 当前政策现状:名义税率4%,锂电池免征根据国家现行的税收政策规定,电池消费税的名义税率确实为4% 。然而,为了促进节能环保和绿色 ...📅 2026-05-10 15:11:19 🔥 1,751 ❤️🔥 喜欢: 916 🏷️ 锂电池
-
一、 宏观主线:从“冲突缓和”到“预期修复”关键前提信号(中东局势):美国访华若能成行,首要的宏观含义是美国可能在中东问题上取得进展或寻求“体面收手”。这将直接:降低全球地缘政治风险溢价,提振全球市场风险偏好。缓解原油供应担忧,对油价构成下行压力,有助于全球通 ...📅 2026-05-10 14:36:06 🔥 1,833 ❤️🔥 喜欢: 968 🏷️ 政策信息
-
2026年5月7日财经与市场早报宏观与地缘政治中美及中东外交动态:外交部发言人林剑回应中美正就特朗普访华保持沟通;王毅同伊朗外长会谈,中方愿进一步为中东缓局降温提供助力。美方透露与伊朗接近达成一页谅解备忘录,特朗普称对话“富有成效”。原油市场异动:受美伊谈判取 ...📅 2026-05-07 09:25:24 🔥 1,630 ❤️🔥 喜欢: 842 🏷️ 盘面信息
最新发布优选
-
🔥104热度主力锁仓 波段策略突破期
-
🔥104热度主力锁仓 波段策略突破期
-
🔥108热度波段策略 趋势策略突破期
-
🔥106热度波段策略 趋势策略突破期
-
🔥112热度波段策略 试盘承接试盘期
-
🔥110热度波段策略 试盘承接试盘期
-
🔥112热度主力锁仓 波段策略突破期
-
🔥112热度主力锁仓 波段策略试盘期
-
🔥120热度主力锁仓 趋势策略拉升期
-
🔥122热度主力锁仓 趋势策略突破期
-
🔥122热度趋势策略 试盘洗盘短线分歧
-
🔥114热度主力锁仓 波段策略抢筹期
-
🔥124热度主力锁仓 波段策略突破期
-
🔥120热度主力锁仓 波段策略控盘期
-
🔥120热度回马枪 主力锁仓突破期