2025/09/28周末舆情热度(附:图解各热点题材概念)
⚠️ 风险提示:本站内容来源于互联网,不代表平台观点,请独立判断和决策,市场有风险,据此操作风险自担。
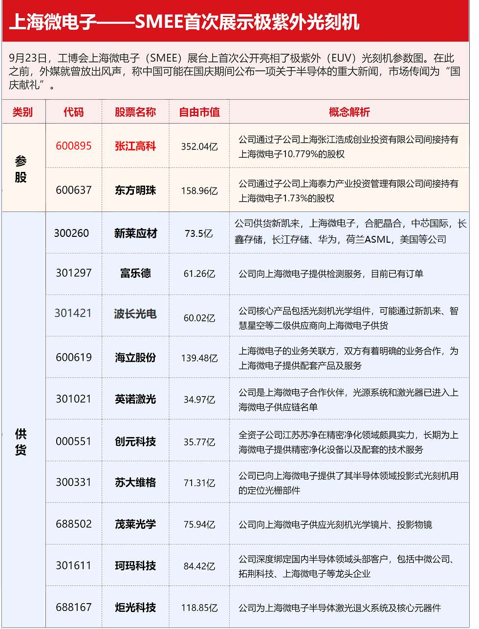
①自主可控/摩尔线程-今年科创板摩尔线程88天火速过会;资本市场含“科”量上升,A股科技板块市值占比超过四分之一;相关企业包括 新菜应材、晶合集成、万润科技、上海合晶、张江高科、圣晖集成等②数字货币-美联储将于10月21日举办“支付创新”会议,会议上将讨论稳定币、人工智能和代币化;稳定币正式发牌有望在9-10月陆续开始;稳定币牌照发放倒计时;相关企业包括东信和平、恒宝股份、 四 ...
①自主可控/摩尔线程-今年科创板摩尔线程88天火速过会;资本市场含“科”量上升,A股科技板块市值占比超过四分之一;相关企业包括 新菜应材、晶合集成、万润科技、上海合晶、张江高科、圣晖集成等
②数字货币-美联储将于10月21日举办“支付创新”会议,会议上将讨论稳定币、人工智能和代币化;稳定币正式发牌有望在9-10月陆续开始;稳定币牌照发放倒计时;相关企业包括东信和平、恒宝股份、 四方精创、京北方 、中油资本 等
③国产算力/液冷-26-27日,AICC2025人工智能计算大会在京举办, 发布超节点智算应用“北京方案”,阿里、字节、京东等大厂纷纷加码AI产业;算力浪潮下国内厂商在液冷等领域获得突破;相关企业包括新菜应材、中嘉博创、新锦动力、中辰股份、宏盛股份、聚和材料、剑桥科技等
④机器人-AI机器人应用场景迈向1-100 厂商人士透露“今年销售增速预计超50%”,未来,机器人产业应用场景发展有望从1逐步迈向100。相关企业包括德马科技、品茗科技、井松智能、华自科技、蓝黛科技、浙江仙通、万向钱潮等
⑤新能源/固态电池-固态电池产业化加速!多技术路线并行发展 机构:预计2030年市场需求将达千亿;国家能源局:以非电利用为突破,拓宽新能源利用途径;相关企业包括嘉泽新能、东华科技、佛燃能源、易成新能 、芳源股份等
⑥生肖马-A股历来有生肖炒作惯性,通常在下半年随着年末来临,与生肖相关的股票会受到市场关注,出现炒作行情;相关企业包括德马科技、玉马科技、神马股份、云中马、神马电力、通化金马、金马游乐等






🏷️ 机器人, 算力芯片, 半导体
❤️🔥 喜欢: 1472
风险提示:本平台信息来源于大数据及网络,包括AI及网友发布,内容不完全属实。仅供学习研究,不构成投资依据,请投资者注意风险,据此交易盈亏自负。
相关舆情
-
美股盘前要闻梳理一、市场核心动态股指期货:三大指数期货全线上涨,科技股情绪高涨。道指期货:+2.64%标普500期货:+2.63%纳斯达克100期货:+3.43%(领涨)商品市场:油价重挫,金银大涨,呈现典型的避险与地缘担忧交织格局。原油暴跌:WTI原油 -1 ...📅 2026-04-08 23:19:04 🔥 1,521 ❤️🔥 喜欢: 772 🏷️ 盘面信息
-
伊朗局势要点追踪-260407-关注特朗普是否打击伊朗设施1.伊朗回拒了新协议美伊通过巴基斯坦传递了一份新协议,该协议分为两个阶段:1)先停火45天,同时海峡开放;2)再用15-20天时间谈判,达成全面协议,内容包括:伊朗弃核、解除所有对伊制裁和伊朗被冻结资产 ...📅 2026-04-07 19:57:56 🔥 1,455 ❤️🔥 喜欢: 724 🏷️ 政策信息
-
今日券商晨会上,中信证券认为,配置要逐步缩圈,聚焦在中国优势制造;中金公司认为,关注高油价下受益股;华泰证券认为,“春假+清明”假期提振出游需求。中信证券:配置要逐步缩圈 聚焦在中国优势制造预计战争在本月临近尾声,但霍尔木兹海峡“武器化”以及供应链间歇性扰动的 ...📅 2026-04-07 08:50:00 🔥 1,423 ❤️🔥 喜欢: 708 🏷️ 盘面信息
最新发布优选
-
🔥100热度主力锁仓 波段策略突破期
-
🔥108热度主力锁仓 试盘洗盘试盘期
-
🔥106热度主力锁仓 试盘洗盘试盘期
-
🔥108热度主力锁仓 趋势策略趋势锁仓
-
🔥108热度主力锁仓 趋势策略试盘期
-
🔥108热度趋势策略 试盘洗盘试盘期
-
🔥108热度SN+Y战法 洗盘3C控盘期
-
🔥108热度波段策略 试盘承接突破期
-
🔥108热度波段策略 试盘洗盘突破期
-
🔥112热度波段策略 试盘承接试盘期
-
🔥110热度波段策略突破期
-
🔥112热度主力锁仓突破期
-
🔥112热度主力锁仓 试盘洗盘试盘期
-
🔥114热度波段策略 试盘承接试盘期
-
🔥112热度波段策略 试盘洗盘洗盘期