北京“十五五”规划纲要公布,100项重大工程总投资超4万亿!
⚠️ 风险提示:本站内容来源于互联网,不代表平台观点,请独立判断和决策,市场有风险,据此操作风险自担。
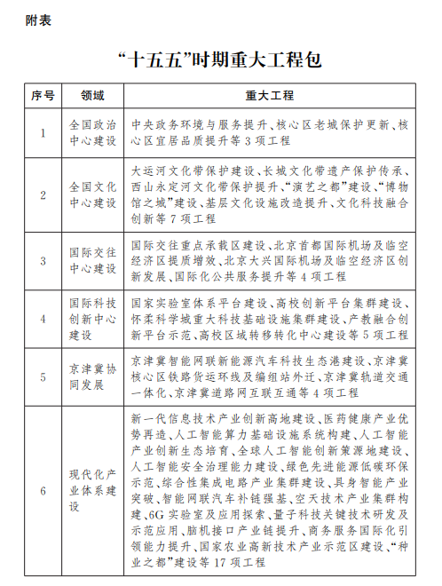
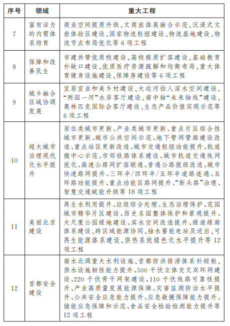
《北京市国民经济和社会发展第十五个五年规划纲要》今天全文公开。记者从北京市发改委获悉,规划纲要坚持战略目标与落地实施有机衔接,对任务部署细化、具体化、项目化,谋划了12个领域100项重大工程,总投资超4万亿元,确保规划纲要目标任务落到实处。规划纲要进一步树牢高质量发展导向,强化目标指标衔接、任务举措集成、项目布局匹配,围绕经济社会发展重点领域和关键环节,部署了13个方面重大战略任务,注重以更高站位 ...
《北京市国民经济和社会发展第十五个五年规划纲要》今天全文公开。记者从北京市发改委获悉,规划纲要坚持战略目标与落地实施有机衔接,对任务部署细化、具体化、项目化,谋划了12个领域100项重大工程,总投资超4万亿元,确保规划纲要目标任务落到实处。
规划纲要进一步树牢高质量发展导向,强化目标指标衔接、任务举措集成、项目布局匹配,围绕经济社会发展重点领域和关键环节,部署了13个方面重大战略任务,注重以更高站位服务党和国家工作大局、以更大力度推动高质量发展、以更优服务增进民生福祉、以更实举措提高治理水平、以更高水平统筹发展和安全。


🏷️ 政策信息
❤️🔥 喜欢: 1142
风险提示:本平台信息来源于大数据及网络,包括AI及网友发布,内容不完全属实。仅供学习研究,不构成投资依据,请投资者注意风险,据此交易盈亏自负。
相关赛道
-
PCB / 电子布 / CCL 板块纪要|AI 重塑价值,6 月涨价确定性凸显核心结论:英伟达 Vera Rubin200 机型大幅抬升 PCB 单机价值,叠加产业链高景气支撑,电子布到覆铜板 6 月涨价预期落地,低介电二代布下半年增量可观,板块迎来量价估值同 ...📅 2026-05-22 21:55:19 🔥 1,412 ❤️🔥 喜欢: 690 🏷️ 人工智能, PCB, CCL
-
800V HVDC+SiC(数据中心版) 产业链,按上游→中游→下游逐层拆开,讲清楚:每一层做什么、价值占比、壁垒、代表公司、谁最赚钱。一、整体结构(一句话看懂)上游:SiC 材料 / 器件 + 高频元件 → 中游:SST/800V 电源模块 + 高压连接 / ...📅 2026-05-22 21:37:20 🔥 1,463 ❤️🔥 喜欢: 708 🏷️ 人工智能, HVDC SST
-
800V HVDC+SiC 赛道的投资逻辑,用最底层、最直白、最能直接指导选股的方式讲清楚,不讲废话,直接讲 “为什么必须涨、谁最受益、持续性在哪、风险在哪”。一、底层逻辑:不是升级,是物理极限倒逼的革命一句话:AI 机柜功率从 50kW→1MW,48V/54 ...📅 2026-05-22 21:35:07 🔥 1,401 ❤️🔥 喜欢: 688 🏷️ 人工智能, HVDC
最新发布优选
-
🔥112热度主力锁仓 趋势策略拉升期
-
🔥112热度主力锁仓 趋势策略拉升期
-
🔥114热度波段策略 试盘承接试盘期
-
🔥114热度波段策略突破期
-
🔥116热度主力锁仓 波段策略试盘期
-
🔥116热度波段策略 试盘洗盘试盘期
-
🔥118热度洗盘3C 主力锁仓拉升期
-
🔥118热度主力锁仓 波段策略突破期
-
🔥120热度波段策略 试盘承接试盘期
-
🔥116热度主力锁仓 波段策略试盘期
-
🔥118热度主力锁仓 波段策略突破期
-
🔥118热度波段策略 试盘承接试盘期
-
🔥118热度波段策略 趋势策略拉升期
-
🔥120热度回马枪试盘期
-
🔥120热度波段策略建仓期