2026/02/01周末舆情热度(附:图解各热点题材概念)
⚠️ 风险提示:本站内容来源于互联网,不代表平台观点,请独立判断和决策,市场有风险,据此操作风险自担。
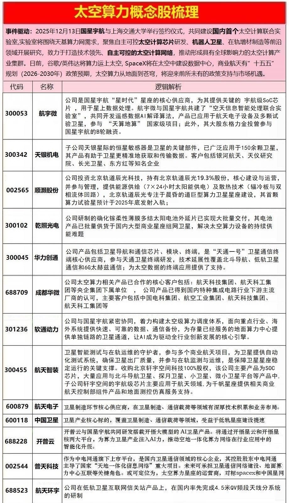
① 商业航天核心逻辑:“十五五”规划将谋划推动太空旅游、太空数智基础设施、太空资源开发等新领域发展,为产业开辟长期增长空间;SpaceX发布空间态势感知系统,预计配备海量星敏感器,标志低轨星座进入精细化运营阶段。核心企业:天银机电、航宇微、信维通信、顺灏股份、昊志机电、长江通信。② 泛AI核心逻辑:腾讯元宝于2月1日启动新春活动,豪掷10亿元现金红包,旨在通过春节流量培养用户习惯,开启大厂AI ...
① 商业航天
- 核心逻辑:“十五五”规划将谋划推动太空旅游、太空数智基础设施、太空资源开发等新领域发展,为产业开辟长期增长空间;SpaceX发布空间态势感知系统,预计配备海量星敏感器,标志低轨星座进入精细化运营阶段。
- 核心企业:天银机电、航宇微、信维通信、顺灏股份、昊志机电、长江通信。
② 泛AI
- 核心逻辑:腾讯元宝于2月1日启动新春活动,豪掷10亿元现金红包,旨在通过春节流量培养用户习惯,开启大厂AI应用“流量大战”;AI与消费场景结合持续深化。
- 核心企业:汉得信息、蓝色光标、航宇微、昊志机电、引力传媒、网宿科技、东信和平。
③ 机器人
- 核心逻辑:追觅科技、银河通用、魔法原子机器人等成为总台《2026年春节联欢晚会》战略合作伙伴,将获得顶级曝光;理想汽车调整战略,明确押注“人形机器人”赛道,产业资本与商业化进程共振。
- 核心企业:昊志机电、航宇微、汉得信息、天奇股份、锐新科技、卡倍亿。
④ 算力
- 核心逻辑:全球AI算力建设爆发,北京经济技术开发区明确推进“设计-制造-封测-算力”等存算一体化协同发展;SpaceX申请部署百万颗卫星打造“太空数据中心”,探索天地一体化算力新范式。
- 核心企业:航宇微、城地香江、利通电子、东材科技、科创新源。
⑤ SpX概念/恒星敏感器
- 核心逻辑:SpaceX发布的空间态势感知系统或将配备近3万个恒星敏感器。随着全球巨型星座进入规模化部署与在轨管理阶段,恒星敏感器成为商业航天供应链中确定性高、需求明确的增量市场。
- 核心企业:天银机电、信维通信、通宇通讯、中科星图、久之洋。








🏷️ 周末舆情
❤️🔥 喜欢: 836
风险提示:本平台信息来源于大数据及网络,包括AI及网友发布,内容不完全属实。仅供学习研究,不构成投资依据,请投资者注意风险,据此交易盈亏自负。
相关舆情
-
OpenAI 完成了以7,300亿美元估值筹集1,100亿美元的融资融资规模与估值:OpenAI 已完成一轮高达 1100亿美元 的融资。此轮融资对 OpenAI 的估值定为 7300亿美元(投前估值)。这是 ChatGPT 制造商迄今为止最大的一轮融资。主 ...📅 2026-03-01 14:44:22 🔥 1,343 ❤️🔥 喜欢: 656 🏷️ 无标签
-
2026年2月27日市场复盘一、 核心宏观定调:一手托底,一手降温宽松信号明确:政治局会议重申“积极财政+宽松货币”,为市场提供了坚实的政策底,尤其利好顺周期与成长板块。汇率干预启动:央行下调远期售汇风险准备金率至零,旨在为快速升值的人民币降温。此举短期利好出 ...📅 2026-02-28 08:00:29 🔥 1,567 ❤️🔥 喜欢: 776 🏷️ 收评
-
2026年2月24日盘面总结一、市场表现概览A股马年开门红:三大指数全线收涨,油气化工、电网设备板块领涨。美股承压:受三重因素影响出现下跌,科技股表现疲软。港股跟跌:受美股情绪传染出现下挫,但估值已处合理区间。二、核心驱动因素1. 关税政策变动特朗普关税政策受 ...📅 2026-02-25 08:41:54 🔥 1,816 ❤️🔥 喜欢: 930 🏷️ 盘面信息
最新发布优选
-
🔥104热度主力锁仓 趋势策略趋势锁仓
-
🔥106热度主力锁仓 趋势策略趋势锁仓
-
🔥104热度回马枪 波段策略试盘期
-
🔥116热度主力锁仓 波段策略突破期
-
🔥112热度波段策略 趋势策略突破期
-
中*** S🔥118热度波段策略 32号位换手期
-
三*** S🔥118热度趋势策略 32号位换手期
-
🔥118热度回马枪 试盘承接试盘期
-
🔥118热度波段策略 试盘承接试盘期
-
🔥120热度回马枪 试盘承接试盘期
-
🔥118热度趋势策略趋势锁仓
-
🔥122热度试盘承接换手期
-
🔥120热度试盘承接抢筹期
-
中*** S🔥122热度回马枪 试盘承接试盘期
-
赣*** S🔥122热度回马枪 试盘洗盘试盘期
有话要说