先进制程是产业确定性趋势面前的大主线机会
⚠️ 风险提示:本站内容来源于互联网,不代表平台观点,请独立判断和决策,市场有风险,据此操作风险自担。
核心观点:制裁反向确认机遇:美国制裁的方向(高性能算力芯片、人工智能)恰恰指明了中国必须自主可控的战略机遇领域。这些领域需要先进制程作为基础,其发展趋势不会因短期谈判而改变。科技战是本质:关税战的本质是科技战。因此,未来的外部制裁催化和内部产业进展将成为股价的核心驱动力。紧迫性与“窗口期”:当前的核心战略是在美国促使台积电等先进产能完全转移至美国之前,完成中国自身的先进制程产线建设。 ...
核心观点:
- 制裁反向确认机遇:美国制裁的方向(高性能算力芯片、人工智能)恰恰指明了中国必须自主可控的战略机遇领域。这些领域需要先进制程作为基础,其发展趋势不会因短期谈判而改变。
- 科技战是本质:关税战的本质是科技战。因此,未来的外部制裁催化和内部产业进展将成为股价的核心驱动力。
- 紧迫性与“窗口期”:当前的核心战略是在美国促使台积电等先进产能完全转移至美国之前,完成中国自身的先进制程产线建设。下一轮的竞争优势取决于谁先完成产能自主可控。
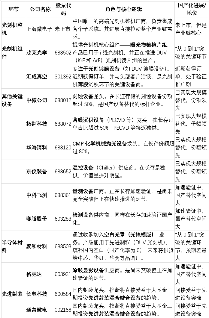
- 国产化率提升:以长江存储(长存)为例,其在被列入实体清单后已加速国产设备导入,在刻蚀、薄膜、CMP、温控等环节基本实现全面国产替代。
核心企业:

核心投资逻辑与方向

光刻机行情见顶的四种假设
国产光刻机行情结束需满足以下任一条件,但目前一种都看不到:
- 美国放开对华先进制程芯片代工全面限制。
- 国产最高端的EUV光刻机全面突破,国内半导体再无自主可控逻辑。
- 半导体需求剧烈下行,晶圆代工稼动率难以为继,扩产需求减少。
- 市场牛转熊,风偏全面下行。
结论与分析策略
- 核心结论:“十五五”期间最确定的趋势就是中国先进制程的扩产。这是支撑人工智能、无人机、机器人、数据中心里的芯片科技竞争产业的根本算力底座。
- 当前定位:今年是提前布局明年产业趋势的较好时点。产业处于爆发前夜,催化剂密集(内部技术进展、外部制裁刺激)。
- 核心重点:
- 重点关注光刻机产业链(从0到1,弹性最大)、半导体设备(扩产直接受益,确定性高)、以及光罩等核心材料。
- 紧密跟踪国产DUV光刻机的量产进展及各环节龙头公司的订单兑现情况。
总而言之:中国半导体先进制程的自主可控已从“主题炒作”步入“产业落地”阶段,其背后的驱动力和确定性非常强劲。建议围绕以上梳理的核心环节进行布局。
🏷️ 人工智能, 半导体
❤️🔥 喜欢: 1136
风险提示:本平台信息来源于大数据及网络,包括AI及网友发布,内容不完全属实。仅供学习研究,不构成投资依据,请投资者注意风险,据此交易盈亏自负。
相关赛道
-
美伊谈判:特朗普单方面宣称“巨大进展”美方乐观表态:特朗普称协议前景“非常乐观”,伊朗已同意弃核、交出核材料,并承诺20年内不拥有核武器。美方有望获得“免费石油”及霍尔木兹海峡控制权。下一轮会晤可能在本周末,地点或在伊斯兰堡。伊朗强硬反驳:德黑兰未证实任何让步 ...📅 2026-04-17 09:08:12 🔥 1,370 ❤️🔥 喜欢: 666 🏷️ 政策信息
-
全球能源自主叙事下的锂电新机遇:戴维斯双击全产业链标的(2026 年 4 月更新)核心结论:锂电第三轮上行周期(2025-2030)正式确立,宏观叙事从 “碳中和” 升级为全球能源自主 + 全域锂电化,需求端动力 / 储能 / 新兴市场三重爆发、供给端资本开支 ...📅 2026-04-16 22:39:47 🔥 1,513 ❤️🔥 喜欢: 760 🏷️ 锂电池
-
2026 年 4 月算力产业链深度验证与策略修正:高端缺货涨价 + 国产替代拐点,三大板块量价齐升逻辑确认结合 2026 年 4 月最新产业数据,对算力租赁、AIDC、国产 GPU三大核心板块逻辑进行交叉验证,更新价格趋势、供需缺口、盈利质量、订单落地四大关键 ...📅 2026-04-16 22:36:16 🔥 1,877 ❤️🔥 喜欢: 976 🏷️ 人工智能
最新发布优选
-
🔥102热度主力锁仓 趋势策略突破期
-
🔥100热度主力锁仓 试盘洗盘试盘期
-
🔥106热度回马枪 主力锁仓拉升期
-
🔥106热度主力锁仓 波段策略拉升期
-
🔥106热度主力锁仓 波段策略突破期
-
🔥106热度回马枪 波段策略突破期
-
博*** S板🔥108热度回马枪突破期
-
🔥110热度试盘洗盘洗盘期
-
🔥110热度主力锁仓 趋势策略突破期
-
🔥110热度主力锁仓 趋势策略突破期
-
🔥116热度回马枪 试盘洗盘试盘期
-
🔥116热度SN+Y战法 主力锁仓试盘期
-
🔥116热度回马枪 波段策略突破期
-
🔥118热度主力锁仓 波段策略突破期
-
🔥118热度洗盘3C 主力锁仓试盘期