2026/01/11周末舆情热度(附:图解各热点题材概念)
⚠️ 风险提示:本站内容来源于互联网,不代表平台观点,请独立判断和决策,市场有风险,据此操作风险自担。
① 商业航天核心逻辑:全球太空资源竞争加剧,中国向国际电信联盟新增申请超20万颗卫星频轨资源,SpaceX获准再部署7500颗星链卫星;国内首个海上回收复用火箭基地开工在即,推动高频次、低成本发射能力建设。核心企业:海兰信、永贵电器、硕贝德、本川智能、顺灏股份、中国卫通、乾照光电、通宇通讯、航天电子。② AI应用核心逻辑:火山引擎成为总台春晚独家AI云合作伙伴,市场影响力提升;知情人士称DS将 ...
① 商业航天
- 核心逻辑:全球太空资源竞争加剧,中国向国际电信联盟新增申请超20万颗卫星频轨资源,SpaceX获准再部署7500颗星链卫星;国内首个海上回收复用火箭基地开工在即,推动高频次、低成本发射能力建设。
- 核心企业:海兰信、永贵电器、硕贝德、本川智能、顺灏股份、中国卫通、乾照光电、通宇通讯、航天电子。
② AI应用
- 核心逻辑:火山引擎成为总台春晚独家AI云合作伙伴,市场影响力提升;知情人士称DS将于2月发布最新旗舰AI模型;2026年开年阿里云全面布局AI硬件,加速AI技术与产业融合。
- 核心企业:汉得信息、长盈精密、赛微电子、朗科科技、恒锋信息、本川智能、润欣科技、蓝色光标、易点天下。
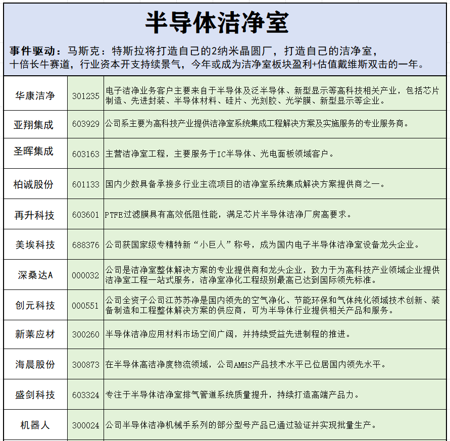
③ 半导体芯片
- 核心逻辑:闪迪计划将企业级NAND价格上调超100%并要求全额现金预付款,DRAM内存严重短缺,惠普等厂商正寻求中国供应商替代方案,存储芯片供需紧张与国产替代逻辑强化。
- 核心企业:赛微电子、朗科科技、海兰信、华康洁净、江波龙、香农芯创。
④ 机器人
- 核心逻辑:人形机器人公司新剑传动启动IPO辅导,产业证券化进程加速;上海政策明确将加速商业火箭、人形机器人等创新产品突破,推动产业规模化发展。
- 核心企业:长盈精密、汉得信息、永贵电器、赛微电子、硕贝德、本川智能、五洲新春、锋龙股份。
⑤ AI医疗
- 核心逻辑:OpenAI推出集成于ChatGPT中的健康咨询模块ChatGPT Health,正式进军医疗健康领域,AI大模型与垂直医疗场景结合有望催生新服务模式。
- 核心企业:美年健康、华康洁净、汉得信息、泓博医药、润达医疗、安必平、嘉和美康、华大智造。






🏷️ 周末舆情
❤️🔥 喜欢: 1068
风险提示:本平台信息来源于大数据及网络,包括AI及网友发布,内容不完全属实。仅供学习研究,不构成投资依据,请投资者注意风险,据此交易盈亏自负。
相关舆情
-
OpenAI 完成了以7,300亿美元估值筹集1,100亿美元的融资融资规模与估值:OpenAI 已完成一轮高达 1100亿美元 的融资。此轮融资对 OpenAI 的估值定为 7300亿美元(投前估值)。这是 ChatGPT 制造商迄今为止最大的一轮融资。主 ...📅 2026-03-01 14:44:22 🔥 1,370 ❤️🔥 喜欢: 674 🏷️ 无标签
-
2026年2月27日市场复盘一、 核心宏观定调:一手托底,一手降温宽松信号明确:政治局会议重申“积极财政+宽松货币”,为市场提供了坚实的政策底,尤其利好顺周期与成长板块。汇率干预启动:央行下调远期售汇风险准备金率至零,旨在为快速升值的人民币降温。此举短期利好出 ...📅 2026-02-28 08:00:29 🔥 1,580 ❤️🔥 喜欢: 782 🏷️ 收评
-
2026年2月24日盘面总结一、市场表现概览A股马年开门红:三大指数全线收涨,油气化工、电网设备板块领涨。美股承压:受三重因素影响出现下跌,科技股表现疲软。港股跟跌:受美股情绪传染出现下挫,但估值已处合理区间。二、核心驱动因素1. 关税政策变动特朗普关税政策受 ...📅 2026-02-25 08:41:54 🔥 1,846 ❤️🔥 喜欢: 950 🏷️ 盘面信息
最新发布优选
-
🔥102热度洗盘3C洗盘期
-
🔥116热度回马枪 波段策略试盘期
-
🔥118热度洗盘2C 主力锁仓洗盘期
-
🔥118热度回马枪 洗盘2C洗盘期
-
🔥118热度主力锁仓 趋势策略趋势锁仓
-
🔥120热度主力锁仓 趋势策略趋势锁仓
-
🔥116热度回马枪 波段策略试盘期
-
🔥124热度主力锁仓 波段策略突破期
-
🔥122热度波段策略 趋势策略突破期
-
中*** S🔥128热度波段策略 32号位换手期
-
三*** S🔥128热度趋势策略 32号位换手期
-
🔥128热度回马枪 试盘承接试盘期
-
🔥128热度波段策略 试盘承接试盘期
-
🔥126热度回马枪 试盘承接试盘期
-
🔥124热度趋势策略趋势锁仓
有话要说