2026/01/04周末舆情热度(附:图解各热点题材概念)
⚠️ 风险提示:本站内容来源于互联网,不代表平台观点,请独立判断和决策,市场有风险,据此操作风险自担。
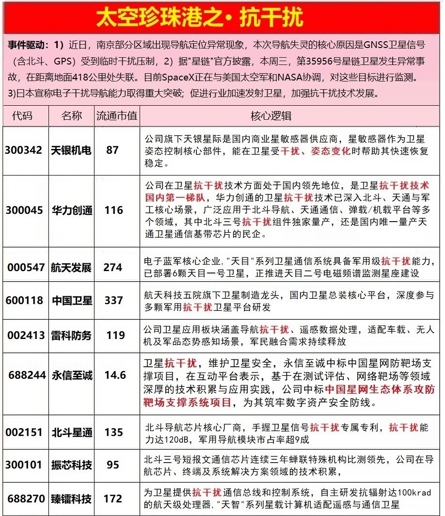
① 商业航天 / 抗干扰核心逻辑:港股商业航天概念股开年大涨,电科蓝天科创板IPO注册获批,打响国内商业航天上市“第一枪”;地缘事件频发促进行业加速发展,卫星抗干扰与自主可控技术成为焦点。核心企业:顺灏股份、乾照光电、航宇微、天银机电、航天机电、再升科技、航天发展、雷科防务、神剑股份。② AI应用端核心逻辑:智谱、稀宇等AI公司相继启动上市进程;Meta拟以数十亿美元收购AI应用开发商Manu ...
① 商业航天 / 抗干扰
- 核心逻辑:港股商业航天概念股开年大涨,电科蓝天科创板IPO注册获批,打响国内商业航天上市“第一枪”;地缘事件频发促进行业加速发展,卫星抗干扰与自主可控技术成为焦点。
- 核心企业:顺灏股份、乾照光电、航宇微、天银机电、航天机电、再升科技、航天发展、雷科防务、神剑股份。
② AI应用端
- 核心逻辑:智谱、稀宇等AI公司相继启动上市进程;Meta拟以数十亿美元收购AI应用开发商Manus;火山引擎成为中央广播电视总台2026年春晚独家AI云合作伙伴,产业资本与生态合作加速。
- 核心企业:润欣科技、华力创通、天银机电、航宇微、首都在线、南兴股份、蓝色光标、旋极信息。
③ 商业航天IPO
- 核心逻辑:电科蓝天科创板IPO获准注册,成为行业标志性事件;目前包括蓝箭航天、星河动力、天兵科技等在内的多家商业航天公司正处于IPO进程中,板块证券化预期强烈。
- 核心企业:乾照光电、航天机电、泰胜风能、金风科技、鲁信创投、张江高科、金春股份。
④ 机器人
- 核心逻辑:智元机器人发布全球首个面向科研与交互场景的个人机器人“启元Q1”,推动人形机器人向专业化、个性化应用场景落地。
- 核心企业:五洲新春、泰尔股份、星德胜、飞亚达、宏英智能、南兴股份、锋龙股份。
⑤ 存储芯片
- 核心逻辑:长鑫科技子公司注册资本大幅增至66.61亿元,显示产能扩张与资本投入加速;分析师指出AI数据中心对DRAM/HBM需求激增,导致供应持续紧张。
- 核心企业:航宇微、雷科防务、协创数据、精测电子、西测测试、科翔股份、至纯科技。










🏷️ 周末舆情
❤️🔥 喜欢: 1356
风险提示:本平台信息来源于大数据及网络,包括AI及网友发布,内容不完全属实。仅供学习研究,不构成投资依据,请投资者注意风险,据此交易盈亏自负。
相关舆情
-
OpenAI 完成了以7,300亿美元估值筹集1,100亿美元的融资融资规模与估值:OpenAI 已完成一轮高达 1100亿美元 的融资。此轮融资对 OpenAI 的估值定为 7300亿美元(投前估值)。这是 ChatGPT 制造商迄今为止最大的一轮融资。主 ...📅 2026-03-01 14:44:22 🔥 1,370 ❤️🔥 喜欢: 674 🏷️ 无标签
-
2026年2月27日市场复盘一、 核心宏观定调:一手托底,一手降温宽松信号明确:政治局会议重申“积极财政+宽松货币”,为市场提供了坚实的政策底,尤其利好顺周期与成长板块。汇率干预启动:央行下调远期售汇风险准备金率至零,旨在为快速升值的人民币降温。此举短期利好出 ...📅 2026-02-28 08:00:29 🔥 1,580 ❤️🔥 喜欢: 782 🏷️ 收评
-
2026年2月24日盘面总结一、市场表现概览A股马年开门红:三大指数全线收涨,油气化工、电网设备板块领涨。美股承压:受三重因素影响出现下跌,科技股表现疲软。港股跟跌:受美股情绪传染出现下挫,但估值已处合理区间。二、核心驱动因素1. 关税政策变动特朗普关税政策受 ...📅 2026-02-25 08:41:54 🔥 1,846 ❤️🔥 喜欢: 950 🏷️ 盘面信息
最新发布优选
-
🔥102热度洗盘3C洗盘期
-
🔥116热度回马枪 波段策略试盘期
-
🔥118热度洗盘2C 主力锁仓洗盘期
-
🔥118热度回马枪 洗盘2C洗盘期
-
🔥118热度主力锁仓 趋势策略趋势锁仓
-
🔥120热度主力锁仓 趋势策略趋势锁仓
-
🔥116热度回马枪 波段策略试盘期
-
🔥124热度主力锁仓 波段策略突破期
-
🔥122热度波段策略 趋势策略突破期
-
中*** S🔥128热度波段策略 32号位换手期
-
三*** S🔥128热度趋势策略 32号位换手期
-
🔥128热度回马枪 试盘承接试盘期
-
🔥128热度波段策略 试盘承接试盘期
-
🔥126热度回马枪 试盘承接试盘期
-
🔥124热度趋势策略趋势锁仓
有话要说