2025/12/28周末舆情热度(附:图解各热点题材概念)
⚠️ 风险提示:本站内容来源于互联网,不代表平台观点,请独立判断和决策,市场有风险,据此操作风险自担。
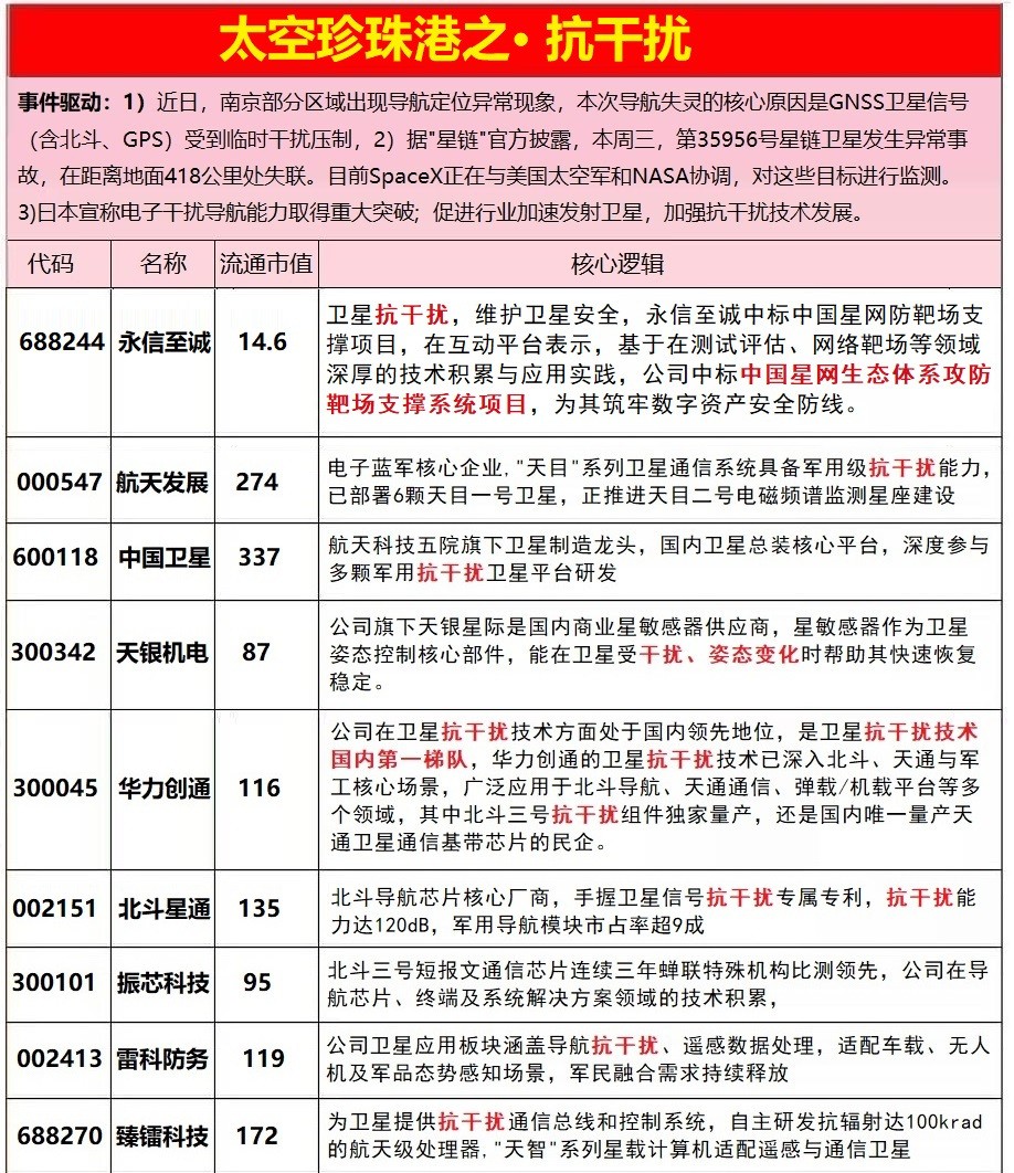
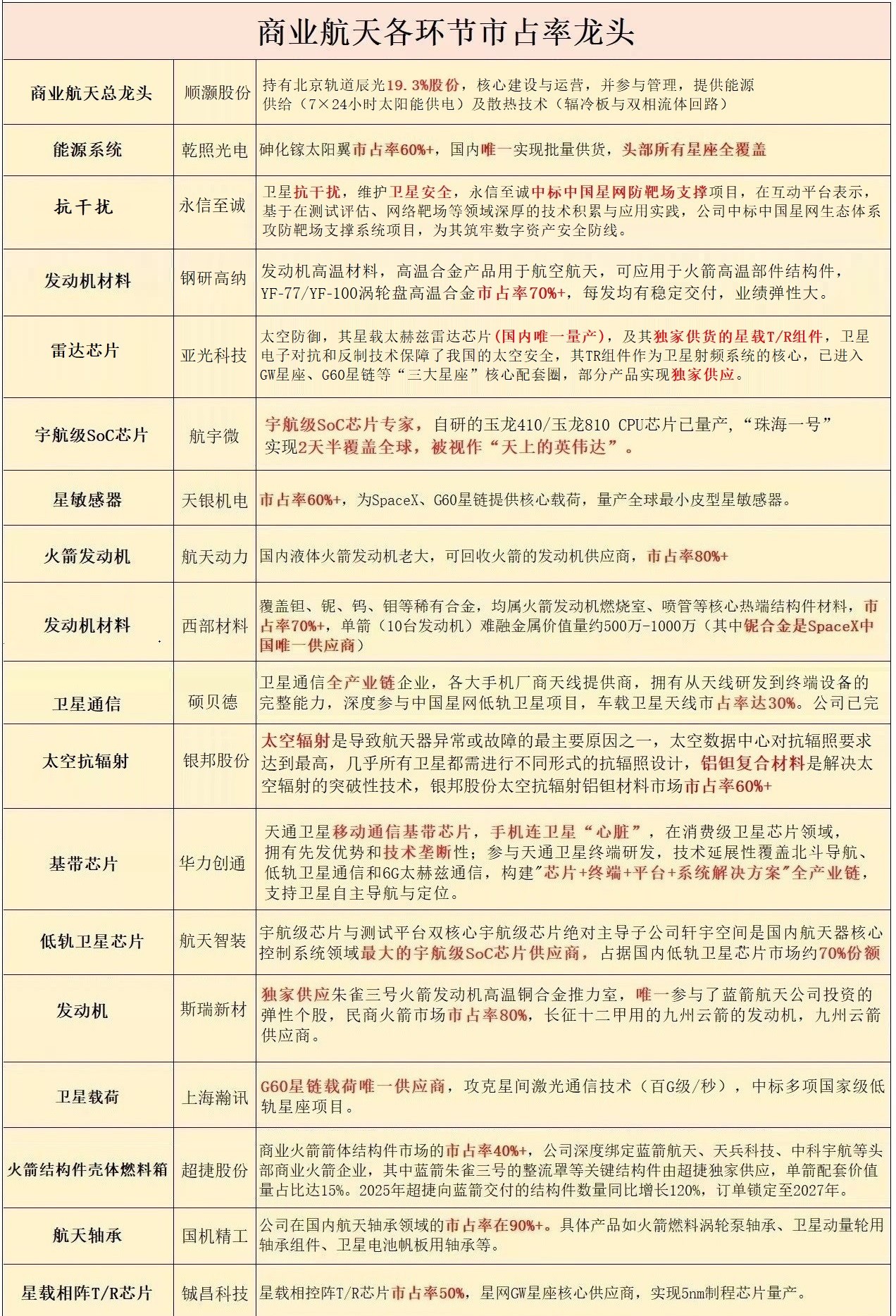
① 商业航天 / 抗干扰核心逻辑:上交所发布商业火箭企业IPO指引,12月以来国内火箭密集发射;日本宣称电子干扰导航能力取得突破,卫星抗干扰与自主可控技术发展紧迫性提升。核心企业:永信至诚、亚光科技、天银机电、航天发展、中国卫星(抗干扰);乾照光电、顺灏股份、航宇微、神剑股份、再升科技、钢研高纳、通宇通讯、长江通信(商业航天)。② 机器人核心逻辑:人形机器人标准化技术委员会成立,行业步入标准化 ...
① 商业航天 / 抗干扰
- 核心逻辑:上交所发布商业火箭企业IPO指引,12月以来国内火箭密集发射;日本宣称电子干扰导航能力取得突破,卫星抗干扰与自主可控技术发展紧迫性提升。
- 核心企业:永信至诚、亚光科技、天银机电、航天发展、中国卫星(抗干扰);乾照光电、顺灏股份、航宇微、神剑股份、再升科技、钢研高纳、通宇通讯、长江通信(商业航天)。
② 机器人
- 核心逻辑:人形机器人标准化技术委员会成立,行业步入标准化发展新阶段,“放量”或成2026年关键词;锋龙股份控股股东拟变更为优必选,产业链证券化与整合加速。
- 核心企业:长盈精密、锋龙股份、金发科技、昊志机电、首开股份、卧龙电驱、拓斯达、兆威机电。
③ 泛AI
- 核心逻辑:工信部明确将系统推进6G技术研发、标准研制与应用培育,并统筹优化算力布局、结构及调度,AI基础设施与通信技术协同发展。
- 核心企业:永信至诚、顺灏股份、川环科技、亚光科技、航宇微、金信诺、申菱环境、英维克、电科网安。
④ 两岸融合
- 核心逻辑:中央与地方持续出台政策探索海峡两岸融合发展新路径,福建地域关联企业受市场关注。
- 核心企业:平潭发展、乾照光电、安通控股、福龙马、航天发展、厦门国贸。
⑤ 华为链
- 核心逻辑:华为宣布将于明年在韩国推出自研昇腾950芯片及鸿蒙系统,加速海外生态拓展,提升在AI算力领域与英伟达的竞争态势。
- 核心企业:常山北明、申菱环境、川环科技、华丰科技、拓维信息、润和软件。
⑥ 锂电池
- 核心逻辑:碳酸锂期货主力合约价格强势突破13万元/吨,创近两年新高;市场传闻“以旧换新”政策补贴力度或超预期,提振产业链需求预期。
- 核心企业:华联控股、天际股份、深圳新星、丰元股份、永兴材料、海科新源、永太科技。














🏷️ 周末舆情
❤️🔥 喜欢: 1236
风险提示:本平台信息来源于大数据及网络,包括AI及网友发布,内容不完全属实。仅供学习研究,不构成投资依据,请投资者注意风险,据此交易盈亏自负。
相关舆情
-
2026年4月13日 周一舆情热度复盘今日市场情绪高涨,资金主要围绕“AI算力硬件”与“锂电资源”两大核心主线展开。你梳理的这六大方向逻辑清晰,且均有明确的事件驱动,以下是基于市场公开信息的深度拆解与验证:1. 算力/液冷:供给瓶颈与散热刚需核心逻辑:摩根士丹 ...📅 2026-04-13 19:59:13 🔥 1,796 ❤️🔥 喜欢: 934 🏷️ 盘面信息
-
美伊谈判三大症结曝光,分歧集中于霍尔木兹海峡控制权、浓缩铀及资金解冻据美国《纽约时报》4月12日援引两名知情伊朗官员的报道,当前美伊谈判存在三个主要症结,包括霍尔木兹海峡重新开放、浓缩铀问题以及伊朗海外资产解冻。关键争议点详述:1. 霍尔木兹海峡控制权美方要求 ...📅 2026-04-12 20:01:49 🔥 1,478 ❤️🔥 喜欢: 738 🏷️ 政策信息
-
财经要闻简报 2026年4月12日一、宏观与政策1. 两岸关系中共中央台办发布十项促进两岸交流合作政策措施,涵盖建立国共两党常态化沟通机制、推动全面恢复两岸空中客运直航、支持福建沿海与金门马祖“四通” 等内容。2. 经济与外交李强主持召开经济形势专家和企业 ...📅 2026-04-12 20:01:05 🔥 1,573 ❤️🔥 喜欢: 800 🏷️ 盘面信息
最新发布优选
-
🔥100热度主力锁仓 趋势策略突破期
-
🔥100热度主力锁仓 试盘洗盘试盘期
-
🔥104热度回马枪 主力锁仓拉升期
-
🔥104热度主力锁仓 波段策略拉升期
-
🔥104热度主力锁仓 波段策略突破期
-
🔥104热度回马枪 波段策略突破期
-
博*** S板🔥106热度回马枪突破期
-
🔥108热度试盘洗盘洗盘期
-
🔥108热度主力锁仓 趋势策略突破期
-
🔥108热度主力锁仓 趋势策略突破期
-
🔥116热度回马枪 试盘洗盘试盘期
-
🔥116热度SN+Y战法 主力锁仓试盘期
-
🔥116热度回马枪 波段策略突破期
-
🔥118热度主力锁仓 波段策略突破期
-
🔥118热度洗盘3C 主力锁仓试盘期